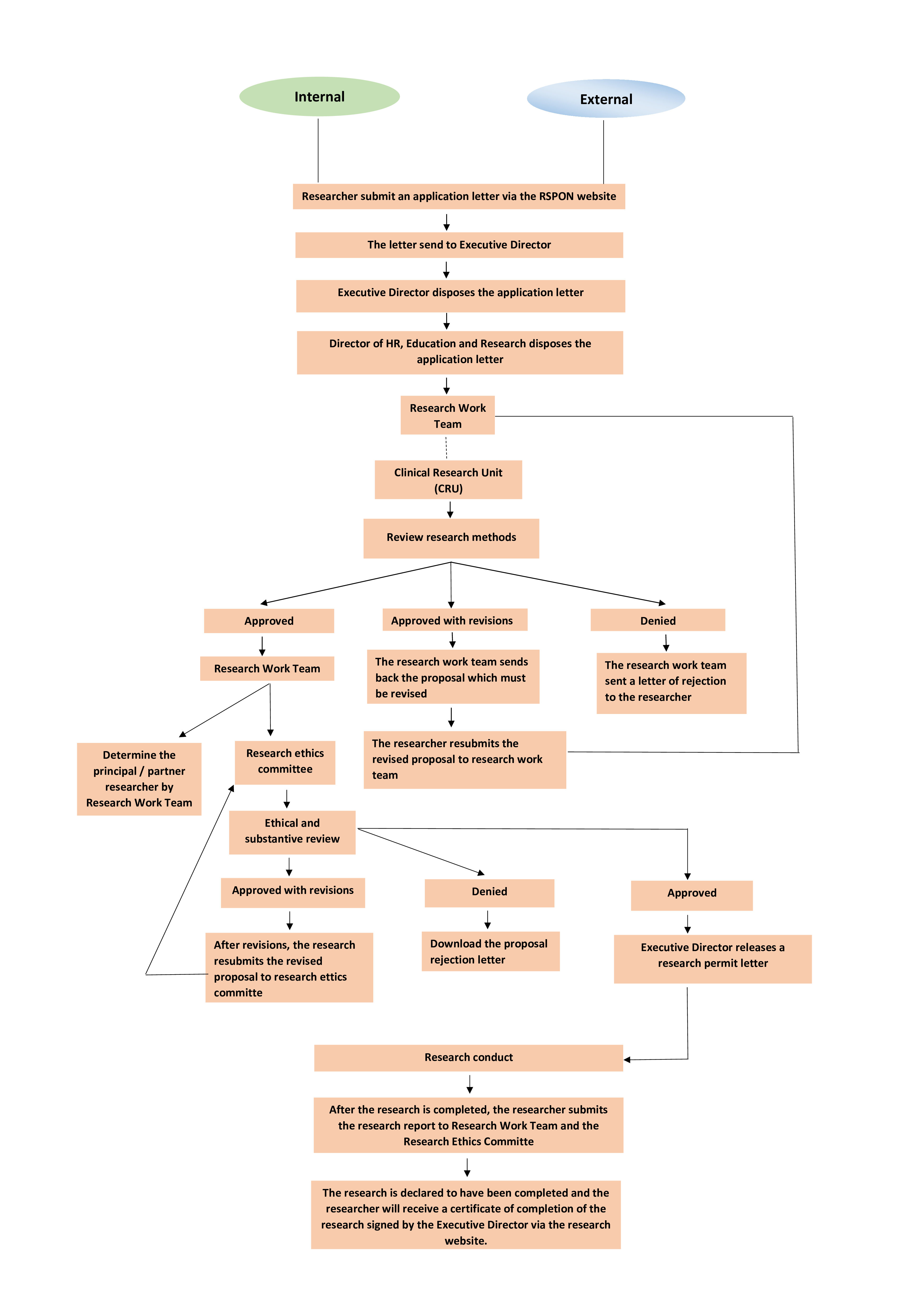
FLOW OF APPLICATION FOR ETHICAL REVIEW AND RESEARCH PERMIT

ALUR PERMOHONAN KAJI ETIK DAN PERIZINAN PENELITIAN

New Building
List of Templates for Completeness of Research and Data Collection Permit Applications

Daftar Template Kelengkapan Permohonan Perizinan Penelitian dan Pengambilan Data
No. Nama Dokumen Download
1. Ringkasan Penelitian / Summary Executive Template-Executive-Summary-Penelitian_081314.docx
2. Rincian Anggaran Biaya / Budgeting Plan Template-Rincian-Anggaran-Biaya-Penelitian_081334.docx
3. Formulir Skrining / Screening Form FORM-SKRINING-PENELITIAN-RESEARCH-SCREENING_2025_081453.docx