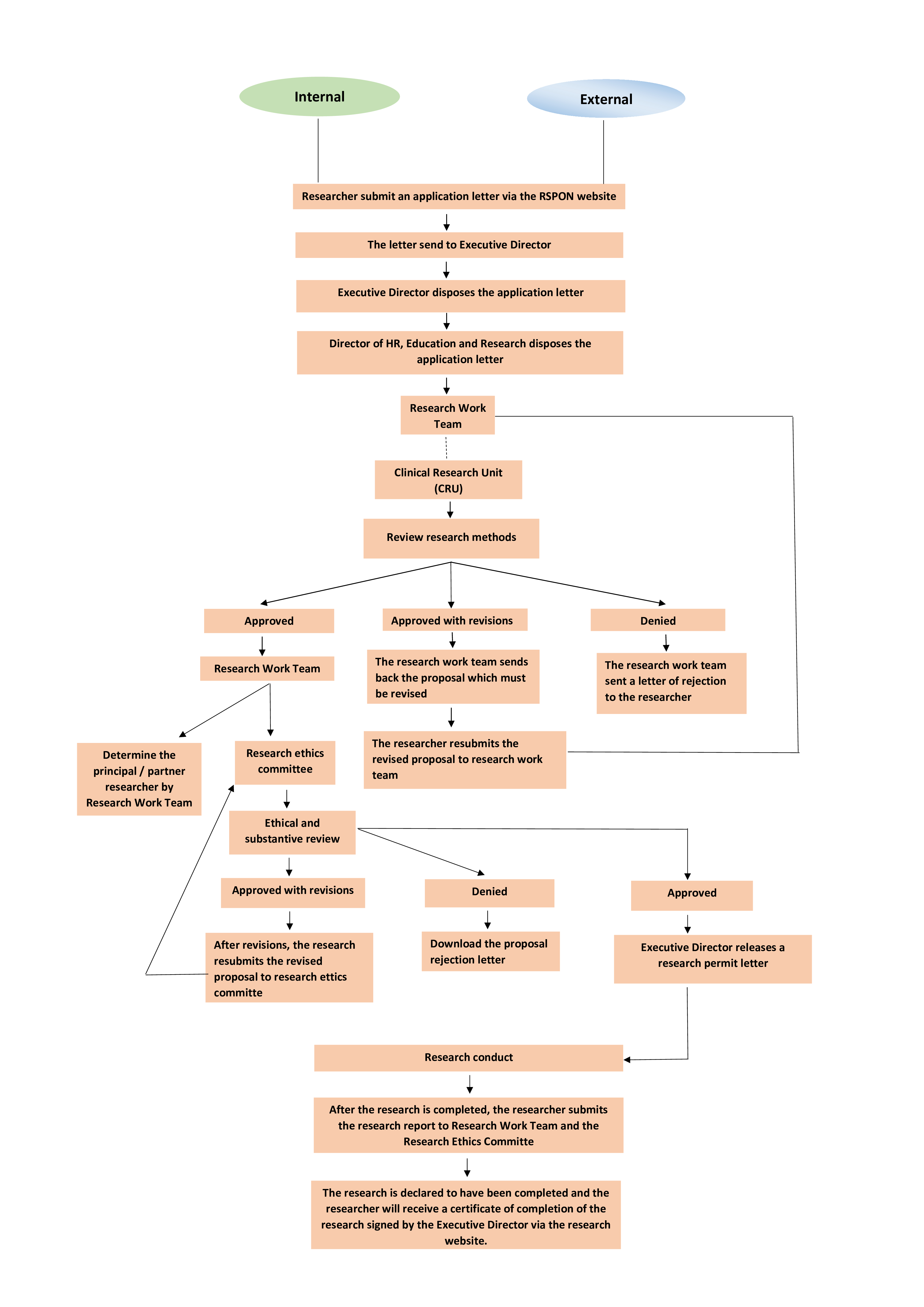
FLOW OF APPLICATION FOR ETHICAL REVIEW AND RESEARCH PERMIT

ALUR PERMOHONAN KAJI ETIK DAN PERIZINAN PENELITIAN

New Building
List of Templates for Completeness of Research and Data Collection Permit Applications

Daftar Template Kelengkapan Permohonan Perizinan Penelitian dan Pengambilan Data
No. Nama Dokumen Download
1. Ketentuan Umum Penelitian / General Consent of Research General-Consent-Penelitian-Ketentuan-Umum-Penelitian_081240.docx
2. Ringkasan Penelitian / Research Summary Executive Template-Executive-Summary-Penelitian_081314.docx
3. Rincian Anggaran Biaya / Budgeting Plan Template-Rincian-Anggaran-Biaya-Penelitian_081334.docx
4. Formulir Skrining / Screening Form Form-Skrining-Penelitian-Research-Screening-Form_153119.docx
5. Surat Permohonan Izin Penelitian / Research Permit Application Letter
6. Proposal Penelitian / Research proposal
7. Clinical Trial Protokol Outline* (For Clinical Trial Use Only) Clinical-Trial-Protokol-Outline_V1_2025_152521.pdf